使用ガイド: Intune クライアント継続性
このページではパックを使用するさまざまな方法を概説しています。ユースケースの例を含みます。
管理者は、構成ガイド: Intuneクライアントの継続性を参照して、インストール済みコンテンツを設定およびカスタマイズできます。
Intuneクライアント継続性のライブラリパックは、EUCチームが以下を可能にします。
一般的なIntuneクライアントの問題を特定する
最も一般的なIntuneクライアントの問題に対する修正を自動的に適用します。
自動修正が利用できない、または修正が効果を発揮しなかったケースをITSMチケットで報告します。
ライブラリパックは使用しています
このページの使用ケースにジャンプして、関連するシナリオアプリケーションを確認してください。
以下の目的のためにライブラリパックのコンテンツを使用します。
可視性
Intuneクライアント継続性ワークフローは、このライブラリパックの開始点です。 この自動化されたワークフローは、Intune クライアントの準拠を保証するためにチェックと自己修復アクションを実行し、一般的な問題を解決し、未解決のものについては ITSM ticket を作成することで、サポート Teams がより重要な問題に集中できるようにします。
使用ケース
このセクションでは、このワークフローの主要な部分について説明します。これには、Intune クライアントの主要なコンポーネントの健全性を特定し、クライアントを利用可能な状態に戻すための修正を適用し、その後に同期と準拠状況を確認します。
Intuneの登録とコンプライアンスの確認
デバイスのIntune登録状態はGraph API接続を通じて直接確認されます
デバイスが登録されていない場合、ワークフローは終了します。
デバイスが正しく登録されている場合、ワークフローは「Intune同期ステータスを取得」リモートアクションを使用してIntuneクライアント同期の状態をチェックします。

同期ステータスが正常であれば、ワークフローはデバイスの Intune 準拠ステータスを確認します。
準拠している場合、ワークフローは終了します。
準拠していない場合、ワークフローは次にIntuneクライアントにポリシーを同期することを強制します。 これはステップ 10 で説明されていますこちら。

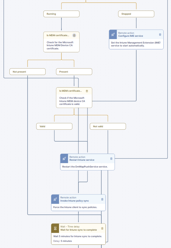
Intune同期トラブルシューティング
同期ステータスが健全でない場合、デバイスで『Get Intuneデバイスステータス』リモートアクションが実行されます。
最初のチェックはIMEサービスが検出されるかどうかです。
検出されない場合、デバイスで診断チェックが行われ、ITSMチケットが記録されます。これについてはこちらで説明されています。
検出された場合、次のチェックはIMEサービスが実行されているかどうかです。

IMEサービスが実行されていない場合、デバイスで『IMEサービスを構成』リモートアクションが実行され、ワークフローはステップ9に移ります。
IMEサービスが実行中の場合、ワークフローはデバイス上にMDM証明書があるか確認します。
存在しない場合、デバイスで診断チェックが行われ、ITSMチケットが記録されます。これについてはこちらで説明されています。
MDM証明書が存在する場合、証明書の有効性が確認されます。
MDM証明書が有効でない場合、デバイスで診断チェックが行われ、ITSMチケットが記録されます。これについてはこちらで説明されています。
証明書が有効な場合、『Restart Intuneサービス』リモートアクションを使用してIntune DmWapPushServiceが再起動されます。
次のステップは、『Invoke Intuneポリシー同期』リモートアクションを使用してIntuneクライアントにポリシーを強制的に同期させることです。
ワークフローは同期プロセスが完了するまで5分間一時停止します。

ワークフローの最後のセクションでは、自己修正プロセスが正常に完了したことを確認するため、既に行った同期と診断チェックを繰り返します。
同期問題のあるデバイスの診断レポートの作成
同期プロセスがまだ失敗している場合、「Intune診断スクリプトを実行」リモートアクションが実行され、診断データが収集されます。
このデータはITSMチケットに記録されます。

非準拠デバイスの診断レポートの作成
デバイスがIntuneと同期されると、Intuneのポリシーに準拠しているかがチェックされます。
デバイスが非準拠の場合、「Intune診断スクリプトを実行」リモートアクションが実行され、診断データが収集されます。
その後、ITSMチケットに書き込まれます。

macOSデバイスでIntuneの登録を確認する
このワークフローのブランチはmacOSデバイス用で、デバイスプラットフォームの確認によりmacOSが確認されるとトリガーされます。 この目的は、Intuneの登録を更新し、ポリシーの同期を強制し、デバイスのコンプライアンス状態を確認することです。

デバイスプラットフォームの確認: このワークフローはエンドポイントがmacOSかを識別します。 デバイスがmacOSでない場合、このブランチはスキップされます。
Intuneの登録を確認: ワークフローは、macOSデバイスがIntuneに登録されているかを確認します。 未登録: このデバイスに対するワークフローは終了します。 登録済み: 次のステップに進みます。
リモートアクションをトリガー: Intuneポリシーの同期とプロファイルの更新(macOS): このリモートアクションは、macOSデバイスのIntune登録を更新し、ポリシーとプロファイルの同期を強制します。
同期のため5分待つ: ワークフローは、Intuneが登録の更新とポリシーの同期を完了できるよう5分間待ちます。
Intuneの登録ステータスを確認: デバイスがIntune登録を正常に更新したかを確認し、2つの結果が考えられます。更新済み: コンプライアンスの確認を続行、未更新: デバイスが例外として報告されます(ITSMチケットが作成されます)。
デバイスのコンプライアンス状態を確認: 登録が正常に更新されたデバイスの場合、ワークフローはIntuneのコンプライアンスステータスを確認します。 登録が正常に更新されたデバイスの場合、ワークフローはIntuneのコンプライアンスステータスを確認します: 準拠: 最終状態(成功)または非準拠: デバイスがITSMチケットで報告され、フォローアップを行います。
ITSMチケット作成(必要に応じて): 登録を更新できなかった場合や非準拠のままのデバイスの場合、ワークフローは自動的に以下を行います: ITSMチケットを作成し、サポートチームの調査のためにデバイスの詳細とログを報告します。
関連トピック
Last updated
Was this helpful?